Tìm hiểu thiết bị và sơ đồ mạch đèn bật tắt khi trời sáng tối
Sẽ thật tuyệt vời nếu trong ngôi nhà của bạn có một thiết bị tự động bật và tắt khi trời sáng hoặc tối. Thiết bị này sẽ giúp bạn tiết kiệm được cho hóa đơn tiền điện nếu như bạn là một người hay quên. Thiết bị thông minh này được sản xuất từ sơ đồ mạch đèn bật tắt khi trời sáng tối (đèn led cảm ứng). Cùng tìm hiểu về sơ đồ mạch đèn này và những ứng dụng tuyệt vời của nó trong cuộc sống nhé.
Xem thêm: Mẫu đèn led dây đẹp giá tốt
Các linh kiện cần có của mạch điện
Khi thiết kế một mạch điện, để đảm bảo mạch hoạt động, bạn cần có những linh kiện thiết yếu. Với mạch đèn bật tắt khi trời sáng tối, điều đó cũng không thể thiếu. Với mạch này, bạn cần biến quang, biến trở, rơle, điện trở, tụ điện. Như vậy, mạch mới có khả năng hoạt động.
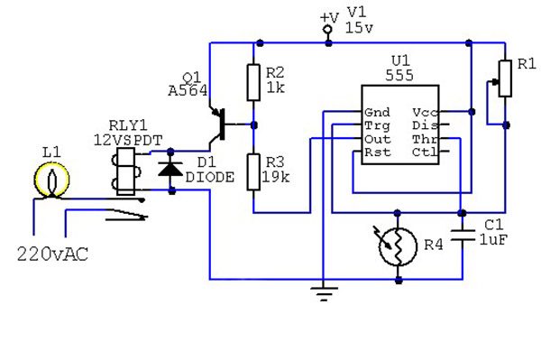
Sơ đồ mạch đèn bật tắt khi trời sáng tối

Để tiến hành lắp ráp được một thiết bị điện với mạch cảm biến như đèn tự động bật tắt, trước hết bạn cần có được sơ đồ mạch điện. Sau đó bạn nên biết về nguyên lý hoạt động của chúng để đảm bảo an toàn.
- Sơ đồ mạch đèn khi trời sáng tối
- Nguyên lý hoạt động của mạch
Khi trời sáng, điện trở của biến quang nhỏ, dòng điện đi qua R1, sau đó đi qua Q1, đi qua tiếp R3 rồi quay trở về nguồn âm của nguồn. Lúc này đèn không sáng.
Khi trời sáng, điện trở trong của biến quang lớn, dòng điện đi qua Q2, đi qua tiếp R4 sau đó dòng điện đi qua R3. Lúc này rơle đóng lại, đèn sáng.
Xem thêm: Nhiều mẫu Đèn led âm trần giá tố
Ứng dụng của mạch đèn bật tắt khi trời sáng tối
Mạch đèn tự động bật tắt khi trời sáng tối được ứng dụng vào nhiều thiết bị điện trong cuộc sống.
Dùng làm đèn ngủ tự động
Một chút ánh sáng nhẹ nhàng sẽ giúp giấc ngủ thoải mái và dễ chịu hơn. Với những thiết bị đèn ngủ thông thường, bạn sẽ mất một chút thời gian cho việc bật tắt, mất không gian cho ổ điện, công tắc. Nhưng với những chiếc đèn ngủ tự động, chúng sẽ phần nào loại bỏ dần những bất tiện đó. Giúp cuộc sống của bạn được dễ dàng hơn.

Dùng làm đèn đường
Những chiếc đèn đường không còn là điều xa lạ. Chúng là sản phẩm ứng dụng của những sơ đồ mạch đèn bật tắt khi trời sáng tối.

Dùng làm đèn vườn
Nghe có vẻ mới lạ nhưng mạch đèn tự động bật tắt này đang được ứng dụng trong những chiếc đèn thắp sáng trong vườn. Điều này có thể giải thích là một số loại cây trồng cần nguồn sáng vào ban đêm. Trong khi đó nếu sử dụng các loại đèn bình thường, nếu chủ vườn quên bật đèn, điều này sẽ ảnh hưởng đến sự phát triển của cây và năng suất vụ mùa.
Dùng đèn tự động bật tắt khi trời sáng tối sẽ tránh được tình trạng thiếu sót do con người, nâng cao khả năng phát triển của cây trồng và tăng năng suất vụ mùa.
Dùng làm đèn trong công viên, hành lang
Thực tế là mạch đèn bật tắt khi trời sáng tối được ứng dụng rất nhiều trong các loại đèn sử dụng ở nơi công cộng. Chúng được sử dụng với mục đích thắp sáng những nơi công cộng mà ít tốn công sức của con người như công viên, hành lang, cổng, đường.

Công dụng của đèn tự động bật tắt
Không chỉ hạn chế công sức của con người, đèn tự động còn giúp giảm hóa đơn tiền điện, tiết kiệm chi phí cho gia đình, công ty. Sử dụng đèn tự động trong việc sản xuất lắp ráp đèn đường còn giúp nhà nước tránh được sự lãng phí mà chi phí sản xuất vật liệu không quá cao.
Hiện nay bên cạnh những ứng dụng đã kể, đèn tự động cũng được ứng dụng rộng rãi trong những ngôi nhà thông minh. Chúng trở thành những thiết bị thông minh, kết nối với cảm biến, phục vụ cho con người.
Chỉ với những thiết bị đơn giản, sơ đồ mạch điện đèn tự động bật tắt khi trời sáng tối cũng không quá khó đối với các thiết bị thông minh hiện nay. Việc ứng dụng sử dụng chúng mang lại nhiều trải nghiệm tuyệt vời.
Xem thêm: 500+ mẫu đèn trang trí hiện đại và cổ điển.
Cửa hàng đèn led SKYLED của Công ty cổ phần thương mại và dịch vụ VIKI là đơn vị có nhiều năm kinh nghiệm trong lĩnh vực Đèn led chuyên bán Đèn led âm trần, đèn led dây, đèn led panel, đèn led tuýp, đèn led pha, đèn led ốp trần, đèn led tròn – bulb, đèn led chiếu điểm, đèn led dưới nước, đèn âm đất – đèn âm sàn, đèn led bán nguyệt, đèn led Highbay – đèn led nhà xưởng, đèn led T5, đèn led chiếu cây, đèn led thanh, đèn mắt ếch, đèn lon nổi, đèn cắm cỏ, quạt trần trang trí, đèn led cảm ứng thông minh, đèn cao áp, đèn sự cố, đèn khẩn cấp, đèn exit, đèn năng lượng mặt trời, đèn bàn học, đèn trang trí, đèn chùm, đèn ốp trần, đèn thả trần, đèn trang trí phòng khách, đèn trang trí phòng ngủ, đèn trang trí ngoài trời, đèn trang trí quán cà phê, đèn trang trí sân vườn, đèn trang trí nội thất, đèn led trang trí, đèn vách, đèn thả bàn ăn, đèn soi gương, đèn mâm, đèn ngủ, đèn bàn ngủ, đèn cây trang trí, đèn tường, đèn soi tranh, đèn trụ cổng, đèn ốp tường ngoại thất, đèn trụ sân vườn, đèn trang trí cầu thang ….







